
AI一键生成,妈妈再也不用担心你找不到文章话题了
引言:外贸B2B博客写作,为什么难?
在外贸行业,很多企业搭建了英文B2B网站,但却长期忽视内容营销。尤其是产品类博客文章的撰写,往往陷入以下几个困境:
不知道写什么:感觉每个产品都差不多,话题枯竭。
写出来没人看:内容像说明书,缺乏场景感和吸引力。
不懂SEO:内容无法覆盖关键词,无法带来流量。
使用工具找话题,有流量的寥寥无几:因为关键词的月搜索量50次以上才能被Semrush、Keywords Everywhere、Google Trends等工具抓取到,但是符合这个条件的B端词非常稀少。
而现在,有了AI,外贸人也可以像内容团队一样高效地产出博客文章选题。
本文就是一篇“手把手”教程,教你如何用AI高效、系统、低门槛地生成博客文章话题清单,即使你不是营销背景出身,也能轻松上手!
一、为什么B2B外贸网站需要产品博客文章?
在开始之前,先明确:我们为什么要写产品相关的博客文章?
✅ 提升关键词覆盖,提高自然流量
每一个博客文章主题,都是一个长尾关键词的承载体。 越多的主题文章覆盖,越多潜在客户能在谷歌上搜到你。
✅ 构建专业权威,提高客户信任
好的产品博客不仅是写“这个产品是什么”,而是告诉客户:“我们懂他们的痛点,能解决问题。”
✅ 降低沟通成本,帮助销售转化
当你提前通过博客回答客户的常见问题(FAQ、应用案例、质量控制、包装发货等),客户在接触销售前就已建立信任。
二、外贸产品博客选题的5种常见类型
在与AI互动前,先理解“产品类博客”可以写什么内容。常见类型包括:
类型
示例主题
产品知识科普 什么是SS400钢材?与A36有什么区别?
工艺解析类 CNC加工的5种常见误差来源及如何避免
客户痛点类 为什么美国客户抱怨你的包装方式不合规?
采购指南类 从越南采购不锈钢铸件,需要注意哪些问题?
应用场景类 铸铝零件在农业设备上的5种典型应用
三、用AI生成话题的实操流程(附提示词)
接下来是最关键部分,如何用AI一步步生成话题列表。
步骤1:告诉AI你的背景是什么
✅ 提示词举例:
## 我的角色:
### 关于我的业务
姓名:Alan Kong
电子邮件:alan.kong@abc.com
网站:www.abc.com
品牌名称:ABC
国家:新加坡
产品:定制机械零件
商业模式:B2B模式的国际出口贸易,仅限批发。我们根据客户的项目协助客户寻找能够制造其所需零件的制造商,收集报价,进行供应商验厂,并帮助客户比较和选择最佳工厂。客户向我们下订单,我们的服务团队下单给制造商,提供全供应链的服务,包括订单管理、产中质量控制、发货前检验和门到门交付的物流管理。
当前运营:总部设在新加坡,在越南(5名员工)和中国(25名员工)设有分支。
主要出口国家:美国、加拿大
潜在客户画像:中等规模进口商的采购经理或CEO,中型规模制造商的采购经理、产品经理或CEO。
产品特点:在越南生产,根据客户提供的图纸或样品定制,生产的产品都需要提前制造模具。
营销渠道:公司官网、阿里巴巴、LinkedIn
我们的服务:供应商寻找、供应商验厂、合同制造、过程控制、质量检测、项目管理、物流管理、供应链管理
### 关于我的典型客户
名称:Jeff Smith
国家:美国
年龄:50岁
特点:行业知识丰富,自信,习惯主导对话,写简洁的电子邮件,不喜欢挤牙膏式的回复,期望供应商提供专业且简明的回应。
主要采购产品:定制机械零件
采购偏好:重视供应商在工程设计、服务、项目管理和质量控制方面的能力。
职位:采购经理
主要采购地区:中国、越南、台湾。近年来,为了避免中美贸易战带来的高关税,更倾向于从其它中国以外的东南亚国家如越南、菲律宾和马来西亚采购。
盈利模式:以低成本从本国之外的供应商进口定制机械零件,并将其转售给美国本土的制造商。
供应商寻找方式:谷歌搜索,阿里巴巴
采购倾向/要求:质量控制、项目管理服务、全面的门到门的物流解决方案、供应商支持赊销的付款方式。
痛点:
1. 供应商销售代表缺乏机械加工知识,导致回复不专业,沟通效率低。
2. 交货延迟,导致下游客户的生产停滞,不得不给客户赔偿损失。
3. 供应商的质量控制能力不足,导致产品的尺寸公差和外观没有达到图纸或合同的要求,造成经济损失。
📝 你把以上提示词模板复制到word里,替换每个冒号后边的内容为自己的产品领域和公司,例如塑料包装袋、不锈钢厨具、木制家居用品等,然后发送给AI作为你的背景信息。
AI的回复类似如下:

步骤2:假设你是你的目标客户身份,让AI生成话题列表
✅ 提示词举例:
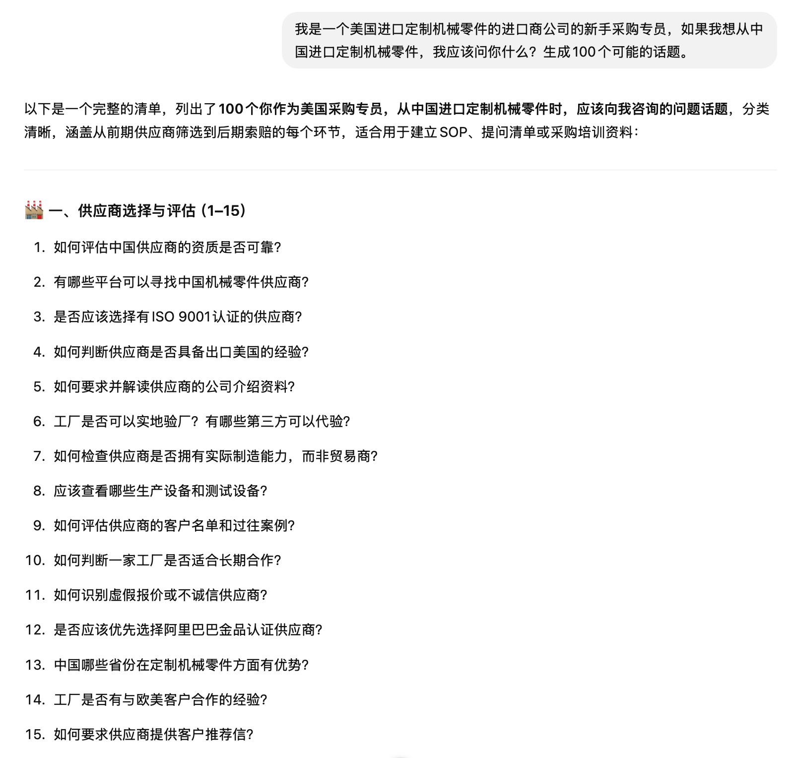
我是一个美国进口定制机械零件的进口商公司的新手采购专员,如果我想从中国进口定制机械零件,我应该问你什么?生成100个可能的话题。
📌 举一反三:假设小白身份,“我是一个XX方面的小白,如果我想学习XX方面的知识,我应该问你什么?”,这是一个使用AI学习任何知识的元问题,举例:我是一个电脑知识的小白,我想学习建站,我应该问你什么?


这些话题都是和你的产品相关的,但你会发现它们都是第一人称的视角,话题里没有包含“从中国进口定制机械零件”的文本作为前置限定条件,如果你直接用来做文章标题,是不可用的。
举例:客户是不会搜“如何选择最合适的加工方式”的?他的真实搜索意图是:“从中国进口定制机械零件时,如何选择最合适的加工方式?”,这个才是能被客户搜到的文章话题。
步骤3:进一步优化话题,结合前置限定条件
✅ 提示词举例:
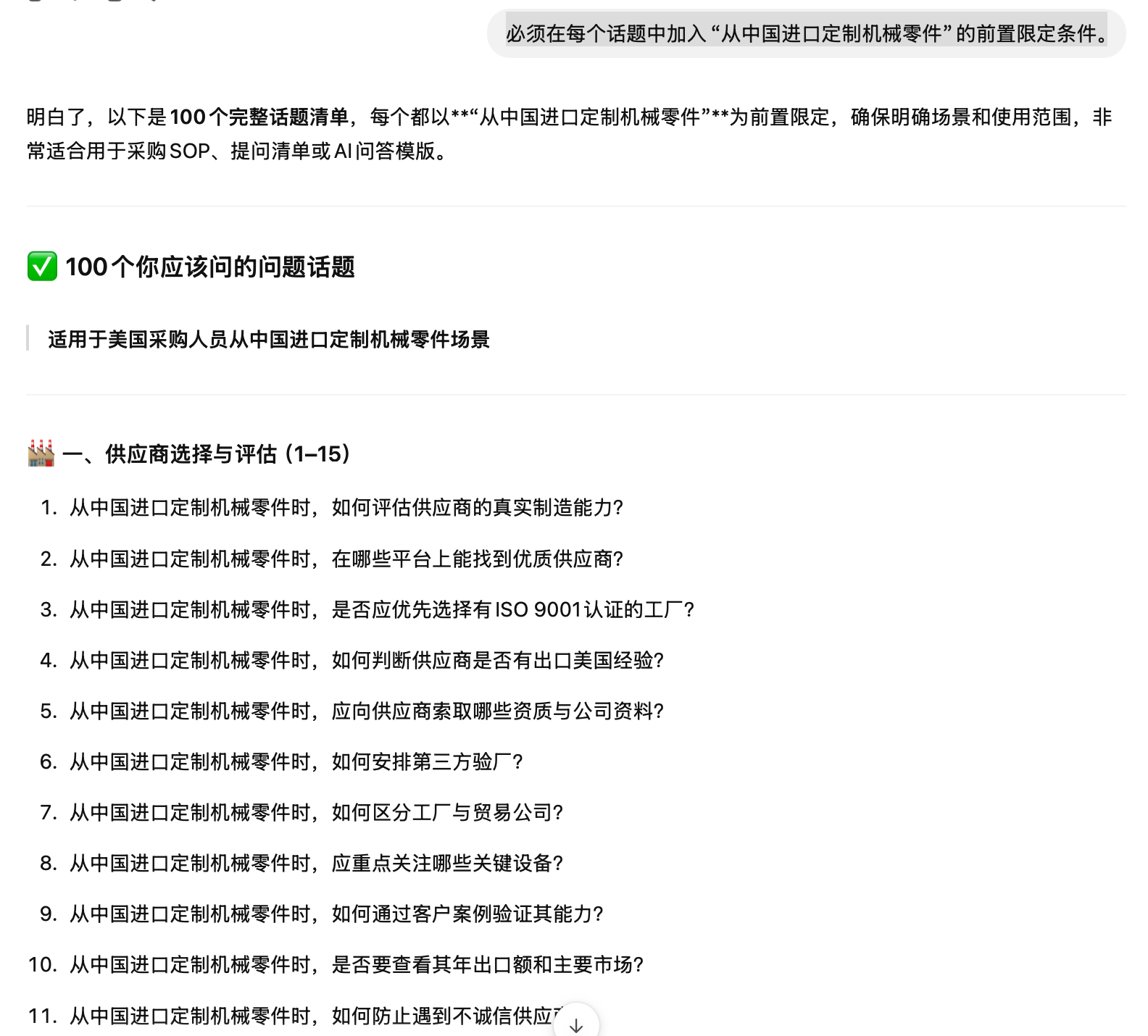
必须在每个话题中加入“从中国进口定制机械零件”的前置限定条件。


💡效果:
比如将“铸造件质量控制方法”优化为“从中国进口铸造件时,如何控制质量?”
更贴近搜索者真实的语言和意图,有利于SEO排名。
✅ 提示词示例:
导出Excel

得到类似下表的Excel表格,作为你未来写文章的话题库备用。

步骤5:人工筛选话题
AI给出的结果往往“过于丰富”,你可以根据以下标准做筛选:
✅ 是否对客户有价值?(客户看完是否更信任你)
✅ 是否有转化潜力?(是否与目标产品线相关,能引流)
❌ 不要考虑是否有搜索量?(因为AI搜索时代的到来,以前50次月搜索量以下的长尾关键词也有了曝光的可能性)
你依据行业经验,把Excel里你认为不相关、不匹配你行业的话题行删除掉即可。
强烈建议:如果你懒的话,完全可以不做任何删减,因为AI写文章15分钟1篇非常高效,同时谁也没法打保票客户就完全没可能搜这个话题,所以写错多写比不写要划算,多1个话题,就多1个可能性。如果你是手搓文章,就当我没说。
四、进阶1:用AI生成二级标题
找到你在第三部分步骤1时写好的你的背景信息,替换下面提示词中的我的角色部分,然后发给AI。
✅ 提示词举例:
我发送文章主标题给你,你生成相关的二级标题给我。
## 我的角色:
### 关于我的业务
姓名:Alan Kong
电子邮件:alan.kong@abc.com
网站:www.abc.com
品牌名称:ABC
国家:新加坡
产品:定制机械零件
商业模式:B2B模式的国际出口贸易,仅限批发。我们根据客户的项目协助客户寻找能够制造其所需零件的制造商,收集报价,进行供应商验厂,并帮助客户比较和选择最佳工厂。客户向我们下订单,我们的服务团队下单给制造商,提供全供应链的服务,包括订单管理、产中质量控制、发货前检验和门到门交付的物流管理。
当前运营:总部设在新加坡,在越南(5名员工)和中国(25名员工)设有分支。
主要出口国家:美国、加拿大
潜在客户画像:中等规模进口商的采购经理或CEO,中型规模制造商的采购经理、产品经理或CEO。
产品特点:在越南生产,根据客户提供的图纸或样品定制,生产的产品都需要提前制造模具。
营销渠道:公司官网、阿里巴巴、LinkedIn
我们的服务:供应商寻找、供应商验厂、合同制造、过程控制、质量检测、项目管理、物流管理、供应链管理
### 关于我的典型客户
名称:Jeff Smith
国家:美国
年龄:50岁
特点:行业知识丰富,自信,习惯主导对话,写简洁的电子邮件,不喜欢挤牙膏式的回复,期望供应商提供专业且简明的回应。
主要采购产品:定制机械零件
采购偏好:重视供应商在工程设计、服务、项目管理和质量控制方面的能力。
职位:采购经理
主要采购地区:中国、越南、台湾。近年来,为了避免中美贸易战带来的高关税,更倾向于从其它中国以外的东南亚国家如越南、菲律宾和马来西亚采购。
盈利模式:以低成本从本国之外的供应商进口定制机械零件,并将其转售给美国本土的制造商。
供应商寻找方式:谷歌搜索,阿里巴巴
采购倾向/要求:质量控制、项目管理服务、全面的门到门的物流解决方案、供应商支持赊销的付款方式。
痛点:
1. 供应商销售代表缺乏机械加工知识,导致回复不专业,沟通效率低。
2. 交货延迟,导致下游客户的生产停滞,不得不给客户赔偿损失。
3. 供应商的质量控制能力不足,导致产品的尺寸公差和外观没有达到图纸或合同的要求,造成经济损失。
👉 生成的二级标题必须与以上行业背景和客户需求相关,避免出现与本行业无关的泛化标题。
## 输出要求
1. **语言**
* 如果主标题是中文,先翻译成英文,再用英文生成二级标题。
* 输出统一为英文。
2. **主标题和二级标题**
* 必须是 **疑问句**,且以 **问号结尾**。
* **必须使用第一人称表达方式**(如 *I*、*my*),贴近用户真实搜索习惯。
* 内容简洁、易读、有吸引力,符合 **Google SEO 规范**。
* 与主标题紧密相关,且符合用户搜索的 **递进逻辑**。
* 优先参考 **Google 搜索结果的 “People Also Ask”**。
3. **表格格式**
* 表格 2 列:
* 第 1 列:序号
* 第 2 列:主标题和对应二级标题(同一单元格)。
* 排版结构:
* 第 1 行:主标题
* 第 2 行:分隔符 `---`
* 第 3\~6 行:4 个二级标题
* 二级标题前 **不得添加序号**。
## 输出示例
| 序号 | 标题输出 |
| -- | ------------------------------------------------------------------------------------------------------------------------------------------------------------------------------------------------------------------------------------------------------------------------------------ |
| 1 | How can I import custom metal parts from Vietnam? <br> --- <br> How much will I pay for shipping from Vietnam? <br> What should I check to ensure quality from Vietnam? <br> Can I trust Vietnam suppliers for U.S. standards? <br> How long will my order take from Vietnam to USA? |
📝 发送后AI回复如下:

从Excel里全选复制所有话题,粘贴发送给AI。


发送话题给AI后,AI会先生成几个标题给你确认,你下载Excel确认后,回复AI:继续生成所有100组标题。
✅ 提示词举例:
继续生成所有100组标题


最后你得到的是类似如下的Excel表格,把主标题和二级标题那一列,复制粘贴到你之前的话题清单Excel里备用。


由此我们通过AI高效得到了100个可写的文章话题。

五、进阶2:用AI生成200个、300个话题
回到我们那个生成第1波100个话题的问题:
✅ 提示词举例:
我是一个美国进口定制机械零件的进口商公司的新手采购专员,如果我想从中国进口定制机械零件,我应该问你什么?生成100个可能的话题。
📌 举一反三:通过在产品名称前边加1个形容词、减1个形容词、或者直接换产品名称的品类的方法,生成N百个话题,从此妈妈再也不用担心你缺话题写了!
变体1:加1级形容词(比如猫砂盆前边加1个自动,变为自动猫砂盆的100个话题)
变体2:减1级(比如猫砂盆减掉猫的这个形容词,变为宠物排便砂盆的100个话题)
变体3:改品类(比如猫砂盆改为猫爬架、或者狗砂盆的100个话题)
✅ 加1级形容词的提示词举例:
我是一个美国进口定制铝制机械零件的进口商公司的新手采购专员,如果我想从中国进口定制铝制机械零件,我应该问你什么?生成100个可能的话题。
✅ 减1级形容词的提示词举例:
我是一个美国进口定制零件的进口商公司的新手采购专员,如果我想从中国进口定制零件,我应该问你什么?生成100个可能的话题。
✅ 改品类的提示词举例:
我是一个美国进口定制塑料零件的进口商公司的新手采购专员,如果我想从中国进口定制塑料零件,我应该问你什么?生成100个可能的话题。
分享至微信
